Git 5

[IntelliJ + Git] IntelliJ에 Git 연동하기

1. 생성된 레포지토리 가져와서 Git 연동하기부트캠프를 진행하면서, 프로젝트를 진행하게 되었고 이미 생성된 레포지토리를 가져와 연결해야 하는 일이 생겼다.https://brunch.co.kr/@mystoryg/168 IntelliJ GitHub 연동IntelliJ와 GitHub를 연동하면 GitHub Desktop이나 SourceTree와 같은 Git GUI 없이 쉽게 Git을 사용할 수 있다. Version : IntelliJ(2021.3.2), Git(2.33.0)OS : Windows 10, Windows 11 1. Repository 생성 먼저 IntelliJ와 연동할 GitHubbrunch.co.kr위의 블로그를 참고 했으며 순서는 다음과 같다 Setting > GitHub에서 본인의 Gith..

Git 2024.12.03

[Git] 브랜치 전략

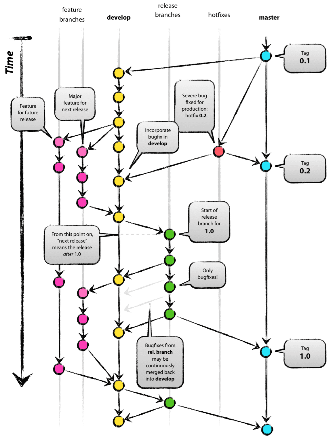
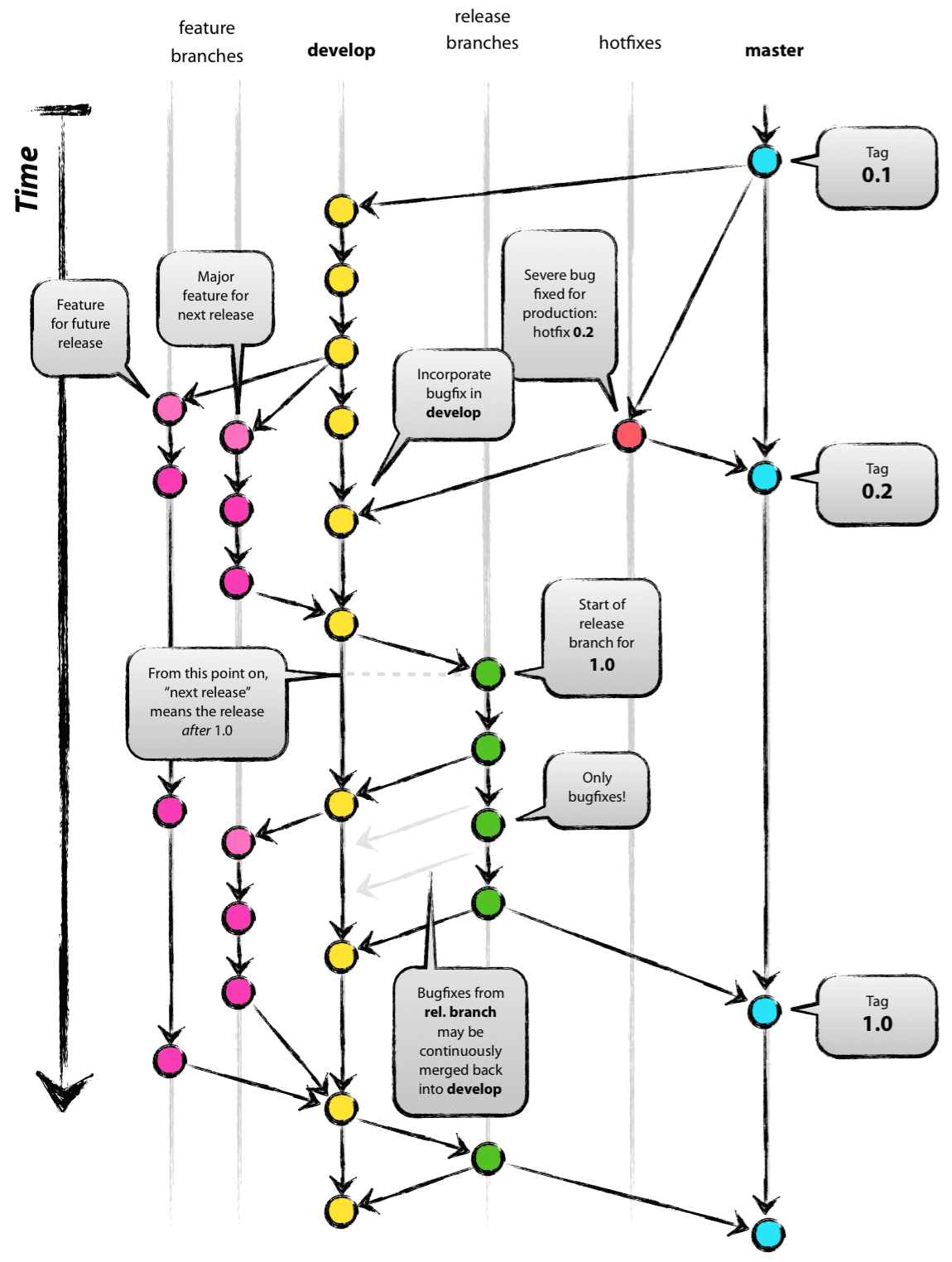
https://github.com/jeong-sys/BeSum/blob/main/Git/git.md위의 링크에 들어가면 git에 대한 특강을 듣고 git에 대한 전반적인 내용을 정리해두었다. 그 중 Git의 브랜치 전략에 대해 정리가 필요할 것 같아 정리하려고 한다Git 브랜치 전략개발자들은 협업을 진행할 때 동일한 소스코드를 다루게 되고, 이때 동시에 여러 작업을 진행할 수 있도록 브랜치를 사용한다여기서, 브랜치 전략이란 여러 개발자가 하나의 저장소를 사용하는 환경에서 저장소를 효과적으로 활용하기 위한 work-flow이다. 브랜치 전략이 없다면 개발 과정에서 어떤 기준으로 개발을 수정해야 하고, 배포를 하는 과정에서 어려움을 겪을 수 있다.Git-Flow 전략Git-flow에는 5가지 종류의 브랜치가..

Git 2024.11.04

[Git] 잔디 심기 누락

이전 게시물에서는 잔디 심기를 하다가 모두 날아갔다는 것을 알았다이에 다시 잔디 심기가 누락된 것을 복구하고자 아래 블로그를 참고하여 진행하였다. https://gyujh.tistory.com/46 [git] 깃허브 잔디 안심어질때 문제 해결 + 누락된 잔디 복구가능한 원인들 1. 잔디는 기본적으로 계정에 연결된 이메일 주소가 일치해야 생긴다. 따라서 커밋을 할 때 사용한 이메일 주소가 GitHub 계정에 등록된 이메일 주소와 일치해야 한다. git config --globgyujh.tistory.comhttps://coffeebaralog.tistory.com/5 [GIT] GitHub 잔디 누락 현상 및 해결 방법문제 GitHub에 2023년 1월 2일 ~ 2023년 1월 5일까지 push 했음에도 ..

Git 2024.06.24

[Git] branch 복구

어느때와 같이 캡스톤 디자인 개발을 진행하던 중 이상한 점을 발견하였다.바로,, 매일 commit을 했음에도 불구하고 잔디 심기가 안되어 있는 것이었다.저번주 내내 commit을 했지만 단 하나도 올라가 있지 않았다. ✏️ 잔디 심기 누락이것 저것 찾아보다 보니 다양한 원인이 있을 수 있음을 발견했다.1) Gihub 이메일 계정과 로컬의 이메일 정보가 같아야함2) branch는 main혹은 gh-pages 둘 중 하나여야 함3) forked repo에서 작업한다면, merge가 되지 않을 경우 반영되지 않음 나는 이중에서 2,3번의 오류에 해당했다.학교에서 준 git을 fork하여 쓰다보니 merge가 되지 않은 다른 branch들에게는 적용되지 않은 것이였다. https://coffeebaralog.t..

Git 2024.06.02

[Git] Github - 프로필 꾸미기

어떤 활동을 했는지 기록하는것이 추후에 도움이 될 것 같아서 제작하게되었다. Github 프로필을 꾸미고자 하는 사람들에게 도움이 되었으면 좋겠다. 💚 최종 결과물 💚 https://github.com/jeong-sys jeong-sys - Overview jeong-sys has 7 repositories available. Follow their code on GitHub. github.com ✏️ 가운데 정렬 내용 마크다운 가운데정렬이라고 찾아보니 Github에서는 적용되지 않았고 위의 가운데 정렬 방법을 사용하였다. ✏️ 띄어쓰기 마크다운에 큰 제목 밑에 '#'을 쓰지않고 띄어쓰기만 하는 경우 적용되지 않아 따로 를 사용해야한다. 만약, 2번 띄우고 싶다면 와 같이 본인이 원하는만큼 반복하여 사용..

Git 2023.02.03